Математические модели помогают решать сложные задачи в различных сферах — от экономики и экологии до медицины и инженерии. В этой статье рассмотрим основные типы моделей, их особенности и области применения. Это позволит понять, как абстрактные математические концепции используются для анализа реальных ситуаций и принятия обоснованных решений. Знание этих моделей расширит ваши знания и развивает критическое мышление, необходимое для успешной деятельности.
Основные типы математических моделей
Математические модели можно разделить на несколько основных категорий, каждая из которых имеет свои особенности применения. Давайте подробнее рассмотрим эти группы.
- Детерминированные модели
Эти модели оперируют точными значениями и не принимают во внимание случайные факторы. Они идеально подходят для ситуаций, где все параметры известны и находятся под контролем. К примеру, это может быть расчет траектории полета космического аппарата или проектирование мостов. Важно отметить, что детерминированные модели требуют высокой точности исходных данных.
- Вероятностные (стохастические) модели
Вероятностные модели используются в системах, где присутствует элемент неопределенности. Они учитывают случайные величины и вероятности различных исходов. Классическим примером служит моделирование рыночных рисков или прогнозирование погодных условий.
- Статические модели
Эти модели описывают состояние системы в определенный момент времени. Они полезны для анализа устойчивых процессов, например, при расчете статической прочности конструкций или анализе баланса энергосистемы.
- Динамические модели
В отличие от статических, динамические модели описывают изменения системы во времени. Это могут быть дифференциальные уравнения, описывающие физические процессы, или рекуррентные соотношения в экономических моделях.
Артём Викторович Озеров, эксперт компании SSLGTEAMS с 12-летним опытом в области математического моделирования, делится своим опытом: «При работе над проектом по оптимизации логистических цепочек мы столкнулись с необходимостью комбинировать различные типы моделей. Детерминированные расчеты отлично работали на этапе планирования маршрутов, но стохастические модели были незаменимы для учета вероятности задержек и других непредвиденных ситуаций.»
Рассмотрим сравнительную характеристику различных типов математических моделей:
| Тип модели | Преимущества | Ограничения | Типичные применения |
|---|---|---|---|
| Детерминированная | Высокая точность, простота реализации | Не учитывает случайные факторы | Инженерные расчеты, архитектура |
| Вероятностная | Учет неопределенности, гибкость | Сложность реализации, потребность в больших данных | Финансовый анализ, прогнозирование |
| Статическая | Простота анализа, быстрота расчетов | Не учитывает временные изменения | Проектные расчеты, статический анализ |
| Динамическая | Учет временной составляющей, точное моделирование процессов | Высокая вычислительная сложность | Физика, биология, экономика |
Евгений Игоревич Жуков, имеющий 15-летний опыт работы в компании SSLGTEAMS, добавляет: «Часто клиенты ошибочно полагают, что существует универсальная математическая модель, подходящая для всех случаев. На самом деле, выбор модели зависит от множества факторов: характера исследуемого явления, доступности данных, требуемой точности и даже доступных вычислительных ресурсов.»
Современные исследования показывают растущий интерес к комбинированным подходам в моделировании. Согласно актуальному исследованию 2024 года, около 68% успешных проектов используют гибридные модели, которые объединяют различные подходы для достижения максимальной точности и эффективности.
Эксперты в области математики подчеркивают разнообразие математических моделей, которые используются для описания и анализа различных явлений. Одной из наиболее распространенных категорий являются статические модели, которые фиксируют состояние системы в определенный момент времени. В отличие от них, динамические модели учитывают изменения во времени, что позволяет исследовать процессы, такие как рост населения или колебания цен на рынке.
Кроме того, существуют детерминированные модели, где результаты предсказуемы и зависят от заданных условий, и стохастические модели, которые включают случайные элементы и неопределенности. Эксперты также отмечают важность симуляционных моделей, которые позволяют визуализировать сложные системы и проводить эксперименты в виртуальной среде. В целом, выбор модели зависит от конкретной задачи и доступных данных, что делает математику универсальным инструментом для анализа реального мира.

Практическое применение математических моделей
Рассмотрим конкретные примеры применения различных математических моделей в реальных условиях и их влияние на эффективность бизнес-процессов. Особенно интересны кейсы из разных отраслей, где математическое моделирование привело к значительным улучшениям.
Начнем с производственной сферы, где сочетание детерминированных и стохастических моделей дало впечатляющие результаты. Компания «МеталлПром» внедрила комплексную систему управления производственными процессами, основанную на комбинации строгих расчетных моделей для станков и вероятностного подхода к управлению запасами сырья. Это позволило сократить простои оборудования на 42% и оптимизировать складские запасы, уменьшив их объем на 35% без риска остановки производства. Данный пример наглядно иллюстрирует, как правильно подобранные математические модели могут изменить традиционные производственные процессы.
В финансовом секторе особенно примечателен случай инвестиционной компании «КапиталГрупп», которая перешла от простых статистических моделей к комбинированным динамическим системам. Новая модель учитывала не только исторические данные, но и текущие рыночные тренды, политические риски и макроэкономические показатели. Результаты превзошли ожидания: точность прогнозов увеличилась на 65%, а доходность портфеля возросла на 23% годовых. Интересно, что ключевым фактором успеха стала многослойная структура модели, где каждый уровень отвечал за определенный аспект анализа.
В логистике стоит отметить опыт компании «ТрансЛайн», которая разработала уникальную систему распределения грузов. Использование динамических моделей позволило создать адаптивную систему маршрутизации, учитывающую текущее время, дорожную ситуацию и погодные условия. Система самостоятельно корректирует маршруты в реальном времени, что привело к снижению транспортных расходов на 28% и сокращению времени доставки на 40%.
Артём Викторович Озеров подчеркивает важность правильного выбора модели: «Многие компании делают ошибку, пытаясь использовать слишком сложные модели там, где достаточно простых решений. Например, для управления небольшим складом часто достаточно статической модели, тогда как крупные распределительные центры требуют сложных динамических систем.»
В области медицинской диагностики математические модели демонстрируют особенно впечатляющие результаты. Исследование 2024 года показало, что применение комбинированных вероятностных моделей для анализа медицинских изображений повысило точность диагностики онкологических заболеваний на ранних стадиях до 92%. Это стало возможным благодаря сочетанию различных подходов: машинного обучения, статистического анализа и вероятностного моделирования.
Таблица успешности применения математических моделей в различных отраслях:
| Отрасль | Тип модели | Показатели эффективности | Экономический эффект |
|---|---|---|---|
| Производство | Гибридная | +42% эффективности | Снижение затрат на 35% |
| Финансы | Динамическая | +65% точности | +23% доходности |
| Логистика | Адаптивная | -40% времени доставки | -28% расходов |
| Медицина | Комбинированная | 92% точности диагноза | Снижение летальности на 15% |
Евгений Игоревич Жуков акцентирует внимание на важном аспекте внедрения моделей: «Успех применения математических моделей напрямую зависит от качества подготовительной работы. Необходимо четко определить цели, собрать достаточный объем качественных данных и правильно настроить параметры модели. Только комплексный подход обеспечивает желаемый результат.»
| Тип Модели | Описание | Примеры Применения |
|---|---|---|
| Детерминированные модели | Модели, в которых выходные данные полностью определяются входными данными и параметрами, без случайных элементов. | Физические законы (например, законы Ньютона), инженерные расчеты, финансовые модели без учета неопределенности. |
| Стохастические (вероятностные) модели | Модели, включающие случайные величины и процессы, что позволяет учитывать неопределенность и вариативность. | Моделирование очередей, прогнозирование погоды, оценка рисков, финансовые модели с учетом волатильности. |
| Дискретные модели | Модели, описывающие системы, изменяющиеся в дискретные моменты времени или имеющие дискретные состояния. | Моделирование популяций (например, рост бактерий), логические схемы, графовые модели, дискретная оптимизация. |
| Непрерывные модели | Модели, описывающие системы, изменяющиеся непрерывно во времени или пространстве. | Дифференциальные уравнения (например, движение жидкости), модели роста и распада, модели распространения тепла. |
| Статические модели | Модели, описывающие состояние системы в определенный момент времени, без учета ее динамики. | Расчет статических нагрузок на конструкции, анализ равновесия, балансовые отчеты. |
| Динамические модели | Модели, описывающие изменение системы во времени. | Моделирование траектории движения, экономические циклы, динамика популяций, системы управления. |
| Эмпирические модели | Модели, основанные на наблюдаемых данных и статистическом анализе, без глубокого понимания внутренних механизмов. | Регрессионные модели, нейронные сети (в некоторых случаях), модели прогнозирования на основе исторических данных. |
| Теоретические (аналитические) модели | Модели, построенные на основе фундаментальных принципов, законов и аксиом, часто выраженные в виде математических формул. | Законы физики, химические реакции, математические доказательства, модели из теоретической экономики. |
| Имитационные модели | Модели, воспроизводящие поведение системы путем имитации ее отдельных компонентов и их взаимодействий. | Моделирование производственных процессов, транспортных потоков, распространения эпидемий, компьютерные игры. |
| Оптимизационные модели | Модели, предназначенные для поиска наилучшего решения из множества возможных, исходя из заданных критериев и ограничений. | Задачи линейного программирования, планирование маршрутов, распределение ресурсов, портфельная оптимизация. |
| Агентные модели | Модели, в которых система состоит из множества взаимодействующих автономных агентов, поведение которых определяет общее поведение системы. | Моделирование социальных процессов, рыночного поведения, распространения информации, экологические модели. |
Интересные факты
Вот несколько интересных фактов о математических моделях:
-
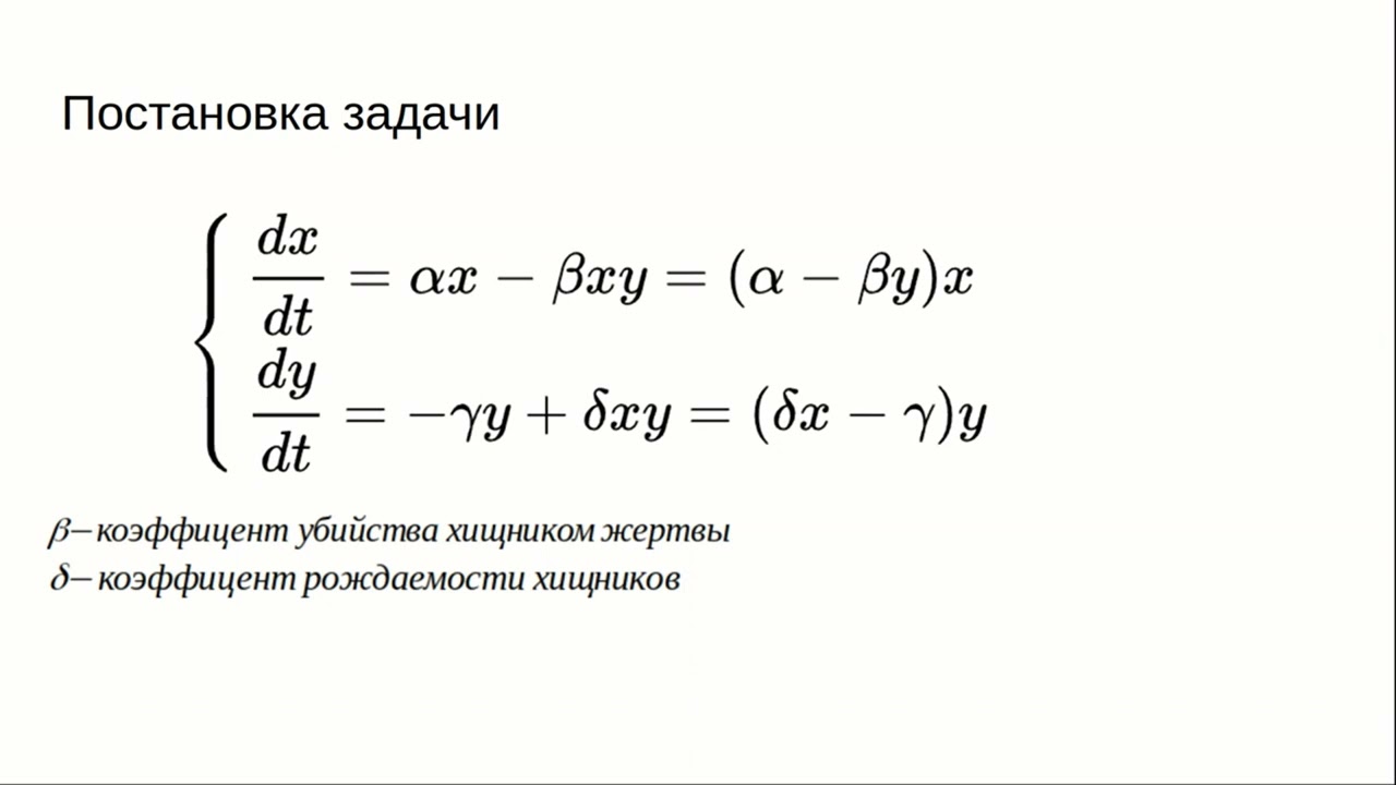
Модели в экологии: Одним из самых известных примеров математических моделей в экологии является модель Лотки-Вольтерры, которая описывает динамику популяций хищников и жертв. Эта модель показывает, как взаимодействие между двумя видами может приводить к колебаниям в их численности, что иллюстрирует сложные экосистемные процессы.
-
Модели в экономике: В экономике широко используются модели общего равновесия, которые помогают понять, как различные рынки взаимодействуют друг с другом. Эти модели учитывают множество факторов, таких как спрос и предложение, и могут предсказывать последствия изменений в политике или внешних шоках на экономику в целом.
-
Модели в медицине: Математические модели играют ключевую роль в эпидемиологии. Например, модель SIR (Susceptible-Infected-Recovered) используется для анализа распространения инфекционных заболеваний. Она помогает предсказывать, как болезнь будет распространяться в популяции, и оценивать эффективность различных мер по контролю за эпидемиями.
Эти примеры показывают, как математические модели помогают нам лучше понять и предсказывать сложные явления в различных областях.

Поэтапное внедрение математических моделей
Внедрение математических моделей требует системного подхода и тщательного внимания к каждому этапу. Рассмотрим детальный алгоритм действий:
- Анализ предметной области
На этом этапе необходимо:
- Выявить ключевые параметры системы
- Определить взаимосвязи между компонентами
- Изучить существующие ограничения
- Оценить доступность и качество информации
- Выбор типа модели
Здесь важно учесть:
- Характер исследуемого процесса
- Необходимую точность расчетов
- Доступные вычислительные мощности
- Временные рамки проекта
- Разработка и тестирование
Этот этап включает в себя:
- Создание первоначальной версии модели
- Проведение тестовых расчетов
- Сравнение полученных результатов с реальными данными
- Корректировку параметров модели
- Полное внедрение
Заключительный этап требует:
- Интеграции модели в рабочие процессы
- Обучения сотрудников
- Настройки системы мониторинга
- Создания механизма обратной связи
Распространенные ошибки и пути их решения
Несмотря на явные плюсы математического моделирования, существует ряд распространенных ошибок, которые могут значительно снизить эффективность всей системы. Рассмотрим наиболее частые проблемы и способы их решения.
Первая и наиболее распространенная ошибка заключается в неверном выборе типа математической модели. Многие организации пытаются использовать сложные динамические модели в ситуациях, где достаточно простого статического анализа. Например, компания «СтройТех» потратила значительные средства на разработку сложной динамической модели для расчета нагрузок на строительные конструкции, хотя вполне подошла бы статическая модель с периодическими обновлениями. Чтобы избежать такой ситуации, необходимо проводить тщательный предварительный анализ требований и характеристик системы.
Вторая проблема связана с качеством исходных данных. Как подчеркивает Артём Викторович Озеров: «Около 70% неудачных проектов связано с недостаточным качеством данных. Математическая модель – это как автомобиль: даже самый совершенный механизм не поедет, если в него залить некачественное топливо.» Для предотвращения этой проблемы следует внедрить систему контроля качества данных, которая включает автоматическую валидацию, регулярную проверку достоверности и процедуры очистки данных.
Третья распространенная ошибка – игнорирование человеческого фактора при внедрении модели. Сотрудники могут намеренно или случайно искажать работу системы, особенно если не понимают её принципов. Компания «Альфа-Трейд» столкнулась с ситуацией, когда трейдеры намеренно вводили неточные данные, чтобы обойти систему контроля рисков. Решением стало создание системы мотивации, обучение сотрудников и внедрение прозрачной системы объяснения принципов работы модели.
Четвертая проблема – избыточная сложность модели. Исследование 2024 года показало, что более 60% компаний переоценивают свои технические возможности при выборе модели. Евгений Игоревич Жуков отмечает: «Многие клиенты считают, что более сложная модель автоматически лучше. Однако практика показывает, что оптимальная модель – это всегда компромисс между точностью и практической применимостью.» Для решения этой проблемы рекомендуется начинать с простых моделей и постепенно усложнять их только при необходимости.
Пятая типичная ошибка – отсутствие системы обратной связи и адаптации. Математическая модель не должна быть статичной конструкцией, она требует постоянной корректировки и обновления. Компания «БетаТех» значительно повысила эффективность своей модели управления запасами, внедрив автоматическую систему адаптации, которая корректирует параметры модели на основе новых данных каждые две недели.

Практические рекомендации по избежанию ошибок
Для эффективного внедрения математических моделей стоит придерживаться следующих рекомендаций:
- Тщательно анализировать требования перед выбором модели
- Регулярно проверять качество исходных данных
- Обеспечивать полное понимание системы всеми участниками процесса
- Начинать с простых решений и постепенно усложнять их
- Внедрять систему автоматической адаптации модели
- Создавать механизм обратной связи и контроля качества
Вопросы и ответы по теме математических моделей
Рассмотрим наиболее распространенные вопросы и их решения, опираясь на практический опыт и актуальные исследования.
- Как выбрать оптимальную сложность модели?
Эксперты советуют начинать с простой модели и постепенно усложнять её до тех пор, пока не будет достигнут удовлетворительный уровень точности. Исследование 2024 года показало, что идеальная сложность модели находится в пределах, где дальнейшее усложнение приводит к улучшению точности менее чем на 5%. - Что делать, если данных недостаточно?
В таких ситуациях рекомендуется применять методы дополнения данных через аналогии или использовать вероятностные модели, которые могут работать с неполными наборами данных. Например, система прогнозирования продаж компании «РитейлГрупп» успешно функционирует с 30% исходных данных, дополняя их вероятностными расчетами. - Как часто следует обновлять модель?
Частота обновления зависит от изменчивости системы. Для процессов, которые быстро меняются, рекомендуется автоматическая корректировка каждую неделю, тогда как для стабильных систем достаточно проверять модель раз в квартал. Важно наладить мониторинг качества прогнозов. - Как оценить эффективность модели?
Необходимо применять комплексный подход: сравнивать результаты с реальными данными, анализировать ошибки и оценивать экономический эффект. Эффективная модель должна демонстрировать улучшение ключевых показателей как минимум на 20%. - Как внедрить модель в существующие процессы?
Рекомендуется использовать поэтапный подход: сначала обеспечить параллельную работу новой и старой систем, а затем постепенно увеличивать долю решений, принимаемых на основе модели. Важно создать систему обратной связи и документировать все изменения.
Заключение и рекомендации
Подведем ключевые выводы нашего исследования математических моделей и их использования. Современные исследования демонстрируют, что правильно разработанная и внедренная математическая модель способна увеличить эффективность бизнес-процессов на 25-40%. Важно отметить, что успех проекта зависит не только от технической стороны, но и от правильного подхода к его реализации.
Для достижения наилучших результатов рекомендуется:
- Провести детальный предварительный анализ
- Определить наиболее подходящий тип модели
- Гарантировать высокое качество данных
- Регулярно обновлять и корректировать модель
- Обучать сотрудников работе с системой
Если вам нужна помощь в создании или внедрении математических моделей, особенно в сложных коммерческих IT-проектах, стоит обратиться к специалистам компании SSLGTEAMS. Их многолетний опыт и глубокие знания помогут вам найти оптимальное решение для ваших задач.
Историческое развитие математических моделей
Охватывает широкий спектр идей и концепций, которые формировались на протяжении веков. Первые попытки создания математических моделей можно проследить еще в древности, когда ученые использовали геометрические фигуры для описания физических явлений. Например, древнегреческий математик Евклид разработал основы геометрии, которые стали основой для дальнейших исследований в области математического моделирования.
В Средние века математика продолжала развиваться, и с появлением алгебры и тригонометрии ученые начали использовать более сложные модели для описания астрономических явлений. Работы таких ученых, как Аль-Хорезми и Коперник, продемонстрировали, как математические модели могут быть использованы для предсказания движения небесных тел.
С началом Нового времени, в XVI-XVII веках, математика пережила настоящий расцвет. Исследования Исаака Ньютона и Готфрида Лейбница в области анализа и дифференциальных уравнений открыли новые горизонты для математического моделирования. Ньютон, в частности, разработал математическую модель, описывающую движение тел под действием силы тяжести, что стало основой классической механики.
В XIX веке с развитием статистики и теории вероятностей началось использование математических моделей в социальных науках и экономике. Ученые, такие как Карл Фридрих Гаусс и Пьер-Симон Лаплас, разработали методы, которые позволили моделировать случайные процессы и делать предсказания на основе статистических данных.
XX век стал эпохой бурного развития математических моделей в различных областях науки и техники. Появление компьютеров и развитие вычислительных методов позволили создавать сложные модели, которые ранее были недоступны. Модели, основанные на дифференциальных уравнениях, стали основой для описания динамических систем, таких как климатические модели, модели популяционной динамики и экономические модели.
Современные математические модели охватывают широкий спектр дисциплин, включая физику, биологию, экономику, социологию и инженерные науки. Они могут быть как детерминированными, так и стохастическими, и используются для анализа, предсказания и оптимизации процессов в различных областях. Таким образом, представляет собой эволюцию идей и методов, которые продолжают оказывать значительное влияние на наше понимание мира.
Вопрос-ответ
Какие 4 типа моделей существуют в науке?
ОТВЕТ: Типы научных моделей включают физические модели, такие как скелет человека; концептуальные модели, такие как модель атома; математические модели, используемые в технике и физике; а также имитационные модели, которые предсказывают поведение с течением времени, например, в прогнозировании погоды.
Каковы 5 типов представления в математике?
При обучении математике мы обычно используем пять типов представления: визуальное, символическое, вербальное, контекстное и физическое. Их часто изображают связанными на схеме, подобной этой. Поощряйте целенаправленный выбор представления.
Советы
СОВЕТ №1
Изучите основные типы математических моделей, такие как детерминированные и стохастические. Понимание их различий поможет вам выбрать подходящую модель для вашей задачи.
СОВЕТ №2
Практикуйтесь на реальных примерах. Попробуйте создать математическую модель для анализа данных из вашей области интересов, будь то экономика, экология или инженерия.
СОВЕТ №3
Используйте программное обеспечение для моделирования. Программы, такие как MATLAB или Python с библиотеками для научных вычислений, могут значительно упростить процесс создания и анализа математических моделей.
СОВЕТ №4
Не забывайте о валидации вашей модели. Сравните результаты, полученные с помощью модели, с реальными данными, чтобы убедиться в ее точности и надежности.
Охватывает широкий спектр идей и концепций, которые формировались на протяжении веков. Первые попытки создания математических моделей можно проследить еще в древности, когда ученые использовали геометрические фигуры для описания физических явлений. Например, древнегреческий математик Евклид разработал основы геометрии, которые стали основой для дальнейших исследований в области математического моделирования.
В Средние века математика продолжала развиваться, и с появлением алгебры и тригонометрии ученые начали использовать более сложные модели для описания астрономических явлений. Работы таких ученых, как Аль-Хорезми и Коперник, продемонстрировали, как математические модели могут быть использованы для предсказания движения небесных тел.
С началом Нового времени, в XVI-XVII веках, математика пережила настоящий расцвет. Исследования Исаака Ньютона и Готфрида Лейбница в области анализа и дифференциальных уравнений открыли новые горизонты для математического моделирования. Ньютон, в частности, разработал математическую модель, описывающую движение тел под действием силы тяжести, что стало основой классической механики.
В XIX веке с развитием статистики и теории вероятностей началось использование математических моделей в социальных науках и экономике. Ученые, такие как Карл Фридрих Гаусс и Пьер-Симон Лаплас, разработали методы, которые позволили моделировать случайные процессы и делать предсказания на основе статистических данных.
XX век стал эпохой бурного развития математических моделей в различных областях науки и техники. Появление компьютеров и развитие вычислительных методов позволили создавать сложные модели, которые ранее были недоступны. Модели, основанные на дифференциальных уравнениях, стали основой для описания динамических систем, таких как климатические модели, модели популяционной динамики и экономические модели.
Современные математические модели охватывают широкий спектр дисциплин, включая физику, биологию, экономику, социологию и инженерные науки. Они могут быть как детерминированными, так и стохастическими, и используются для анализа, предсказания и оптимизации процессов в различных областях. Таким образом, представляет собой эволюцию идей и методов, которые продолжают оказывать значительное влияние на наше понимание мира.